上次更新时间:2026年3月24日 11:25
Get started with the Insight Engage Platform.
Delphi (by Toast) provides various hardware and software solutions for enterprise and SMB customers. These solutions include, but are not limited to:
This article covers how to get started with the Insight Engage Platform.
If you have further questions or require technical support, please contact Delphi directly from M-F 6:00 a.m. - 3:00 p.m. PT at +1 (800) 456-0060, option 1.
As part of your sales agreement with Delphi, an account is created in the Insight Engage Platform. The Insight Engage Platform is a cloud-based content management system (CMS) that allows you to organize your menu board content, upload digital assets, design menus, create templates and playlists, and schedule and publish content.
Key features and benefits of the Insight Engage Platform are:
You will be provided a username and temporary password to log into the Insight Engage Platform. Note that your username and password are case sensitive. Select the Connection button to log into the Insight Engage Platform.
You can change your password by selecting your name at the top right of the screen. Select My account to open your user profile. To change your password, enter and confirm your new password and then select the Ok button at the top right of the screen.
As part of your sales agreement, Delphi will set up your media player management hierarchy in the Insight Engage Platform. Hierarchies are created following a similar pattern as outlined below:
You can view your domain and media player hierarchy on the Home screen.
On the Home screen, you can view and edit information about your group/restaurant location or your media player. To edit information, select the Edit button to the right of the group/restaurant location name or media player to open a dialog box.
You can edit and view the following information in the group/restaurant location dialog box:
Note: Delphi Support recommends that you name your media players as specifically as possible for easy reference. For example, if you have two screens, name the media player for the left screen "Left Indoor Screen" and "Right Indoor Screen" for the right media player. You can edit and view the following information in the media player dialog box:
Check that you have content scheduled in the Scheduling Grid in the Insight Engage Platform. If no content is scheduled, your screen will default to showing the Delphi welcome message.
Check that you have uploaded, scheduled, and published content in the Insight Engage Platform.
If your media player in the Insight Engage Platform is showing a red status, this indicates that the media player is offline or is encountering a network issue. To resolve the issue, try the following:
In the Insight Engage Platform, check that your media players are selected and that content has been uploaded, scheduled, and published.
On the Insight Engage Platform, check that you have content scheduled and published.
In the Insight Engage Platform, check that your production folder has been moved to the right group. Your production folder contains media players that are awaiting customer provisioning and organization.
A group is a folder that can contain multiple media players. Groups are used to organize your content and restaurant locations. You must have at least one group created under your domain to publish content.
You can create an unlimited number of user accounts and passwords with each license.
Once you have successfully connected your media player to your screen, navigate to the Insight Engage Platform to configure your menu assets. In the Insight Engage Platform, your media player will display a colored status. This indicates if you have successfully connected your media player. Note that the status may be yellow after you connect your media player, but this is temporary and will change to the green color if connected successfully. If you have any questions, please reach out to Delphi Support.
| Color | Status |
| Green |
|
| Yellow |
|
| Red | |
| Gray |
|
Note: If there is no content scheduled for the time or day, your screen will display the Delphi welcome message. Schedule and publish new content to the Insight Engage Platform to stop displaying the welcome message.
The Insight Engage Platform home screen is organized by the following sections and windows:
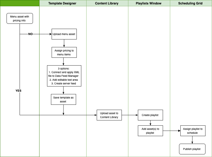
Use the Insight Engage Platform to create and publish content to your menu screens. See below for a high-level overview of the workflow to publish menu content to your screens.
The top navigation bar in the Insight Engage Platform contains links to the Home screen, the Monitoring screen, and the Analytics screen.
The Home screen is where you can access the Template Designer, Content window, Playlists window, and the Scheduling Grid.
The Monitoring screen is where you can view your media player’s performance and associated alerts, and publish content. For information on how to publish content from the Monitoring screen, see Get Help with Scheduling and Publishing in the Insight Engage Platform.
The Monitoring screen displays the following information (this list is not exhaustive):
Note: Select the header to display an arrow that you can use to sort information.
To view alerts associated with your media player, select the media player. This opens the Alert & Event dialog box. The Alert & Event dialog box displays media player alerts by date. You can export alerts and events by selecting the Export button at the top right. This creates a downloadable .csv file.
You can also clear alerts associated with your media players by selecting the Clear alerts button. Note that this clears all the alerts for the media player(s) selected. For example, if you have two media players and want to clear the alerts for one of the players, first unselect the media player. The number of selected media players is reflected on the screen. Then select the Clear alerts button.
Note: If your media player is displaying a yellow status connection, clearing the alerts may resolve the issue and change the status color from yellow to green.
| This screen is designed for retailers and retail use. This screen is not used to create or display menu content in the Insight Engage Platform. |
The Analytics screen is where you view reports related to your media players. To create a report, select your players and set your time period, and then select the Search button.